广东发展现代化海洋牧场,筑牢“粤海粮仓”

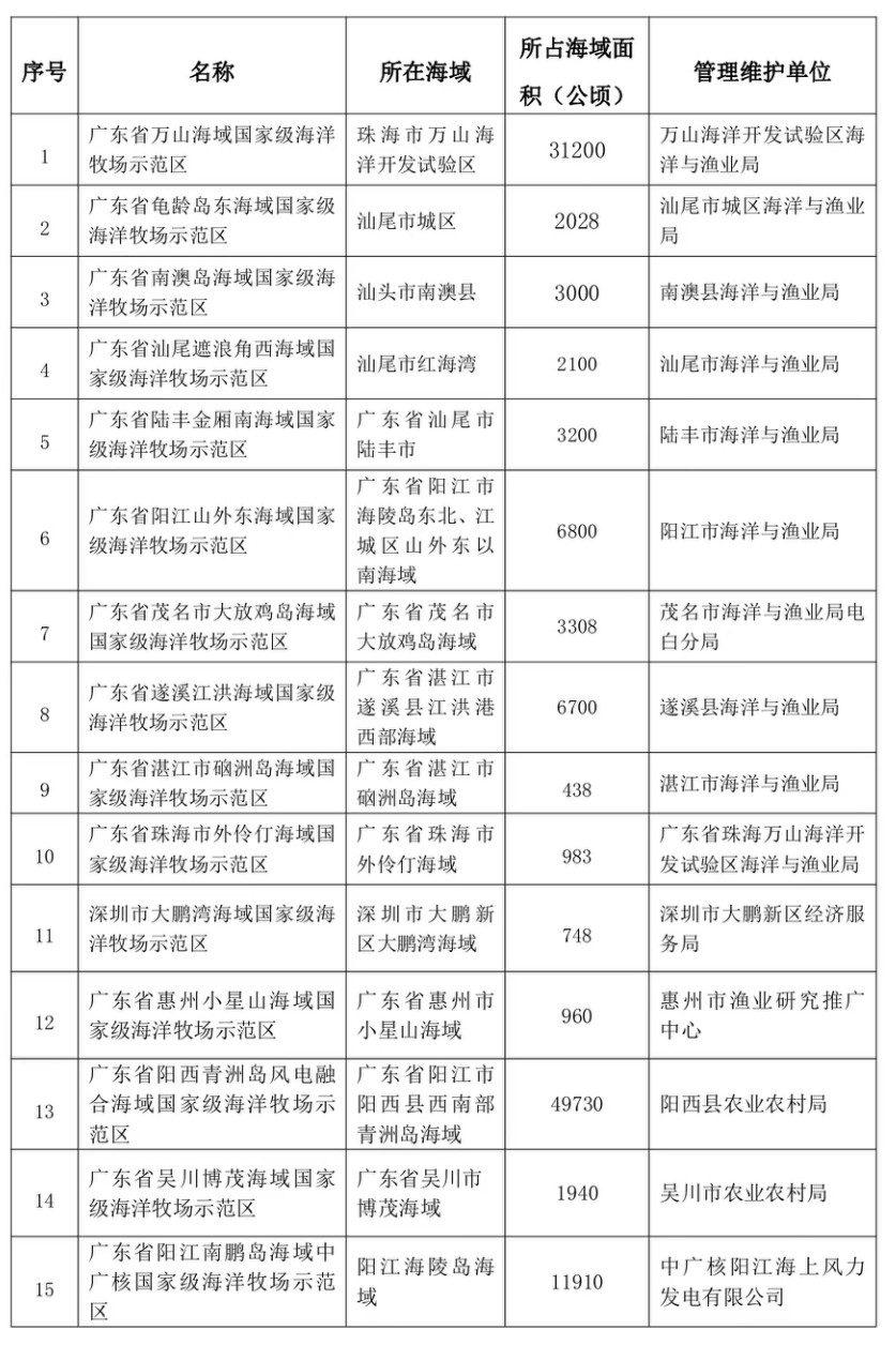
近日,2023年中央一号文件公布,提到“建设现代海洋牧场,发展深水网箱、养殖工船等深远海养殖”。历年中央一号文件也多次提到建设和发展现代化海洋牧场。 向海而兴,向海图强,海洋是高质量发展的战略要地。党的二十大报告指出,“发展海洋经济,保护海洋生态环境,加快建设海洋强国”。广东作为海洋大省,把握时代机遇,铆足干劲。 2021年,广东省海洋生产总值1.99万亿元,占全国海洋生产总值22.1%,连续27年位居全国首位。海洋渔业作为广东省传统优势海洋产业,2021年增加值598亿元,同比增长5.1%。 建设现代化海洋牧场是渔业转型升级的重要举措。广东拥有41.93万平方千米的辽阔海域、丰富的海洋资源等得天独厚的优势,为海洋牧场高质量发展奠定了重要基础。2023年广东省政府工作报告提出:“做大做强海洋经济,加快建设海洋强省”“大力发展海洋牧场和深远海养殖”。目前,广东拥有总数达15处的国家级海洋牧场示范区,所占海域面积超12.5万公顷,示范区成为了现代化海洋牧场“良田”。 广东国家级海洋牧场示范区名单 近年来,珠海“湾区横洲号”深远海养殖平台交付;游弋式养殖试验船成功交付使用,开启北部湾深远海渔业工业化智能养殖新局面;省内首台商业化半潜式深远海智能养殖旅游平台签约建造……一幅幅现代化海洋牧场“施工图”转化为广东蓝海的“实景图”,广东海洋牧场发展方兴未艾。 2018—2023年,省级促进经济发展专项资金重点支持“漂浮式动力定位养殖网箱型工船研制”“南海游弋式大型养殖平台研制”“漂浮式海上风电与海洋牧场融合关键技术研究”等一批海洋牧场装备技术重大项目,为深水大型养殖装备成果转化注入动能。 在支持海洋渔业创新发展的同时,广东打好“组合拳”,强化保障海洋牧场用海空间和实现养殖用海减费降负。一系列的政策红利为建设现代海洋牧场营造了良好的发展环境,筑牢了广东蓝色粮仓,助力广东海洋经济高质量发展走得“更深”“更远”“更广”。 【通讯员:省海洋发展规划研究中心 许妍娜】 转载自广东自然资源





粤公网安备44088302000105号